会社案内 | 北海道農材工業株式会社 | 農業用資材・水産用資材の販売 製造

会社案内

社長メッセージ
Message

北海道の大地と海を支える確かな品質と70年の信頼。

当社は昭和22年の設立以来、北海道の農業・水産業の発展に貢献する資材づくりを続けてきました。石灰やピートモスなど北海道の天然資源を活用し、土壌改良資材・培土・水産用魚礁といった製品を安全性と品質を重視して提供しております。

70年以上にわたり築いた信頼と実績は、地域の生産者の皆さまとの長い歩みの中で育まれたものです。今後も生産効率の改善や設備投資を進め、より使いやすく確かな資材をお届けできる体制づくりを強化することで、北海道の豊かな生産基盤を支える企業として、変わらぬ安心をお届けして参ります。

代表取締役社長  五十嵐 誠












 

会社概要
Company Profile

企業名

北海道農材工業株式会社​​​​​​​

所在地

〒060-0807
北海道札幌市北区北7条西6丁目1番地 北苑ビル

電話番号

011-716-3291(代表)

FAX番号

011-716-3257

代表者名

代表取締役社長  五十嵐 誠

設立年月日

1947年5月5日(昭和22年5月5日)

資本金

8,800万円

事業内容

■農業用資材の製造・販売
炭酸カルシウム肥料各種、ピートモス各種、育苗培土各種
炭酸カルシウム飼料


■水産用資材の製造・販売
セラミック製タコ産卵礁、セラミック製保護・育成礁


■その他製造・販売
道路舗装用岩粉、製糖用石灰、石灰疎水材、石灰砕石


本社・営業所
Our Offices

本社・札幌営業所

TEL:011-716-3291
FAX:011-716-3257

〒060-0807
北海道札幌市北区北7条西6丁目1番地 北苑ビル(MAP

旭川営業所

TEL:0166-65-4221
FAX:0166-65-4849

〒078-8381
北海道旭川市西神楽1線8号145の9(MAP

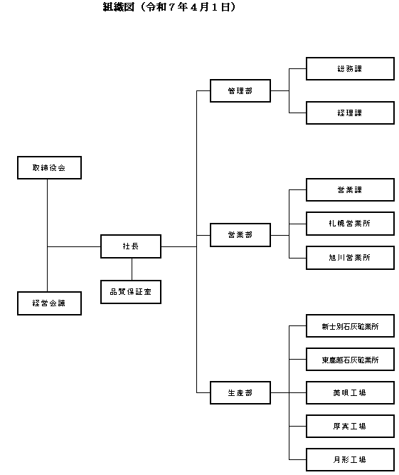
組織図
Org chart

沿革
History

ーこれまでの歩みー

1947年
​​​​​​​(昭和22年)

北海道興農公社より土地改良部門が分離独立し、北海道農材工業㈱が設立される

1958年
​​​​​​​(昭和33年)

月形で土壌改良資材「ピートモス」の生産に着手

紋別郡興部町に土管工場建設
​​​​​​北海道初のトンネルキルン、トンネルドライヤーを採用し、寒冷地における通年操業を可能にする

1963年
​​​​​​​(昭和38年)

士別に炭酸カルシウム肥料工場建設操業

1976年
​​​​​​​(昭和51年)

ヤナギダコ魚礁の試験投入

1981年
​​​​​​​(昭和56年)

各種魚礁、本格的販売に着手

1993年
(平成5年)

育苗培土発売開始

1999年
​​​​​​​(平成11年)

美唄の土管生産ライン(粗練部門)の大改修が行われる

2001年
​​​​​​​(平成13年)

新士別石灰砿業所竣工

2007年
​​​​​​​(平成19年)

暗渠排水用素焼き土管「鉄菌番」が北海道より奨励賞を受賞

2012年
​​​​​​​(平成24年)

クリーンテック㈱を吸収合併し、厚真・月形両工場を直営

数字で見る
Facts & Figures